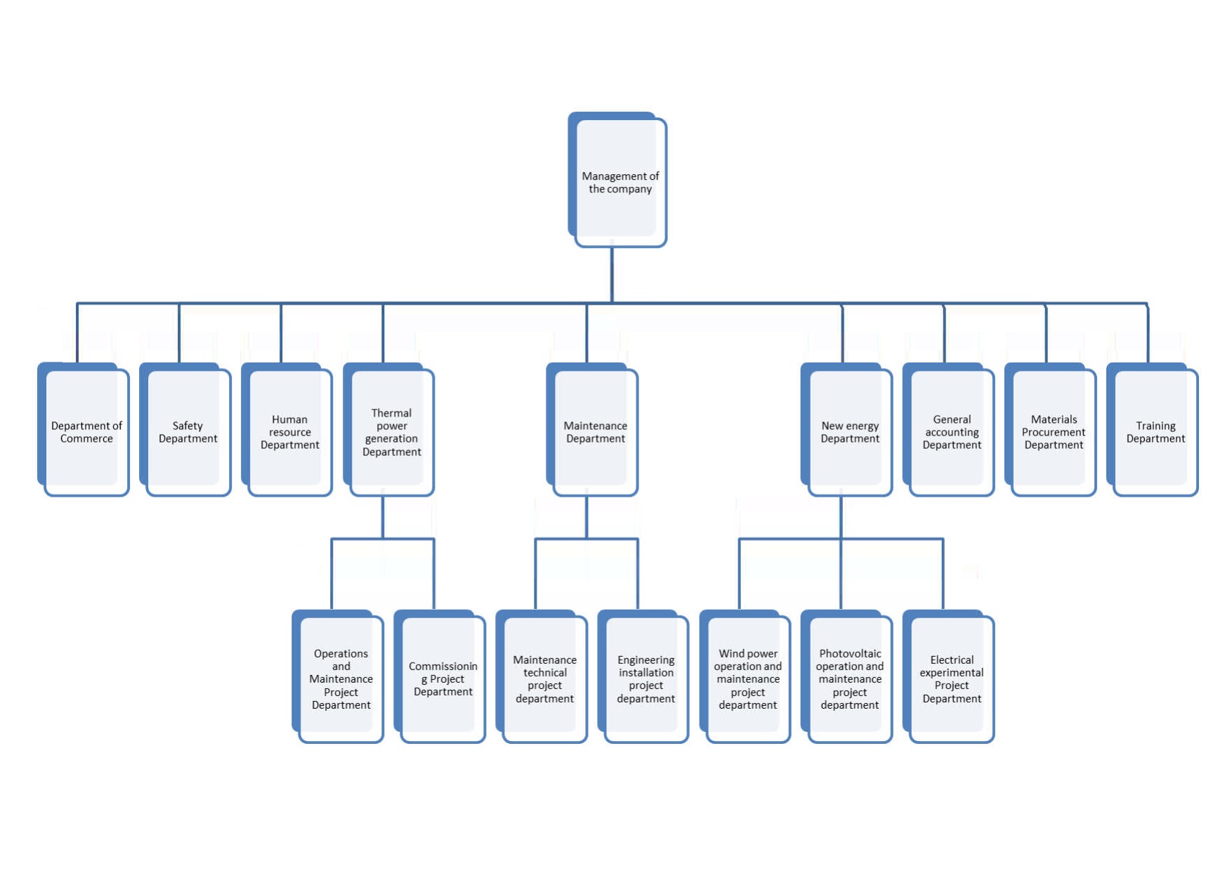
Shandong Huawei Electric Power Technology Co., Ltd. is located in the beautiful coastal city of Qingdao, specifically in the national development zone of Qingdao West Coast New Area. The company is committed to providing comprehensive value chain services in electric power technology. Its technical service projects span both domestic and international markets, integrating specialized services such as thermal power operation and maintenance, commissioning, maintenance, and technical renovation, wind power operation and maintenance, wind turbine scheduled inspection, electrical testing, "investment, construction, and operation" of photovoltaic power stations, investment and installation of energy storage power stations, general contracting of electric power projects, installation, maintenance, and testing of electric power facilities, power transmission and transformation projects, and electric power talent training. We strive to become "the industry-leading one-stop expert in electric power technology services".
Relying on Shandong Hongqiao Thermoelectric Company as a professional training platform for operation, maintenance, and commissioning, the company has built an experienced and skilled power technology service team. The overseas thermal power operation and maintenance projects are distributed across Europe, Asia, and Africa, including Turkey, Pakistan, India, Bangladesh, Myanmar, Indonesia, the Philippines, Zambia, and other countries. The domestic thermal power maintenance, commissioning, and technical renovation projects are distributed in Beijing, Shandong, Zhejiang, Shanxi, Anhui, Guizhou, Liaoning, Gansu, Hebei, Fujian, Xinjiang, and other provinces, cities, and autonomous regions. The new energy operation and maintenance, installation, and testing projects are spread across Shandong, Jiangsu, Hebei, Shanxi, Hunan, Hubei, Jiangxi, Guangdong, Shaanxi, Anhui, Jilin, Gansu, Henan, Heilongjiang, Ningxia, Liaoning, Guangxi, Xinjiang, Inner Mongolia, and other provinces, cities, and autonomous regions. The company maintains long-term cooperation with leading enterprises in the industry such as State Grid, Power Construction Corporation of China, Huaneng Power, Huadian Power, Datang Power Generation Group, and Guodian Investment.
The company adheres to scientific and standardized management, prioritizes people-oriented principles, and offers a free and flexible talent development space that is unmatched by state-owned enterprises. It places special emphasis on employee quality improvement education, sets reward standards, and vigorously supports and encourages employees to pursue continuing education and professional title evaluations. Upon joining the company, employees who upgrade from secondary school to tertiary education will receive a one-time reward of 2,000 yuan, those who upgrade from tertiary to undergraduate education will receive a one-time reward of 4,000 yuan, and those who obtain a degree certificate will receive a one-time reward of 6,000 yuan. For those who upgrade from undergraduate to postgraduate education, they will receive a one-time reward of 20,000 yuan and a monthly salary increase of 1,000 yuan, fulfilling your dream of pursuing graduate studies. The company also has an advanced and standardized employee position promotion evaluation mechanism and a backup cadre selection and appointment evaluation mechanism, providing a fair, just, competitive, and merit-based development platform for all employees.
The company will, as always, adhere to the core values of "creating value, empowering employees, and serving society" and the management philosophy of "service-oriented, efficient collaboration, and value coexistence", striving to build a power service enterprise with excellent performance, advanced management, customer trust, and sustainable development capabilities.
Relying on Shandong Hongqiao Thermoelectric Company as a professional training platform for operation, maintenance, and commissioning, the company has built an experienced and skilled power technology service team. The overseas thermal power operation and maintenance projects are distributed across Europe, Asia, and Africa, including Turkey, Pakistan, India, Bangladesh, Myanmar, Indonesia, the Philippines, Zambia, and other countries. The domestic thermal power maintenance, commissioning, and technical renovation projects are distributed in Beijing, Shandong, Zhejiang, Shanxi, Anhui, Guizhou, Liaoning, Gansu, Hebei, Fujian, Xinjiang, and other provinces, cities, and autonomous regions. The new energy operation and maintenance, installation, and testing projects are spread across Shandong, Jiangsu, Hebei, Shanxi, Hunan, Hubei, Jiangxi, Guangdong, Shaanxi, Anhui, Jilin, Gansu, Henan, Heilongjiang, Ningxia, Liaoning, Guangxi, Xinjiang, Inner Mongolia, and other provinces, cities, and autonomous regions. The company maintains long-term cooperation with leading enterprises in the industry such as State Grid, Power Construction Corporation of China, Huaneng Power, Huadian Power, Datang Power Generation Group, and Guodian Investment.
The company adheres to scientific and standardized management, prioritizes people-oriented principles, and offers a free and flexible talent development space that is unmatched by state-owned enterprises. It places special emphasis on employee quality improvement education, sets reward standards, and vigorously supports and encourages employees to pursue continuing education and professional title evaluations. Upon joining the company, employees who upgrade from secondary school to tertiary education will receive a one-time reward of 2,000 yuan, those who upgrade from tertiary to undergraduate education will receive a one-time reward of 4,000 yuan, and those who obtain a degree certificate will receive a one-time reward of 6,000 yuan. For those who upgrade from undergraduate to postgraduate education, they will receive a one-time reward of 20,000 yuan and a monthly salary increase of 1,000 yuan, fulfilling your dream of pursuing graduate studies. The company also has an advanced and standardized employee position promotion evaluation mechanism and a backup cadre selection and appointment evaluation mechanism, providing a fair, just, competitive, and merit-based development platform for all employees.
The company will, as always, adhere to the core values of "creating value, empowering employees, and serving society" and the management philosophy of "service-oriented, efficient collaboration, and value coexistence", striving to build a power service enterprise with excellent performance, advanced management, customer trust, and sustainable development capabilities.